Tak ako som sa na konci môjho posledného článku zmienil o posilňovacom module pre CPU, tak som aj spravil. Tento modul prvýkrát uvidel svetlo sveta už v januári 2025 a teda v čase zverejnenia toho článku už bol hotový, no napísať o ňom nebol čas. Medzitým som už z neho spravil ešte dve verzie, pričom druhá verzia bol funkčný nepodarok. Teraz som si konečne našiel čas vám o ňom napísať.

Tak ako som v predchádzajúcich článkoch spomínal problémy s nestabilnosťou prestavieb ako u Didaktiku M, tak aj pri Didaktiku Kompakt na 128kB, tak skutočne išlo o preťažovanie zbernice procesora a tento posilňovač na 90% tieto problémy odstraňuje. Nakoľko som skoro všetky procesory nakúpil cez Aliexpress, tak je pre mňa tento modul doslova záchranou a možné problémy sa presunú na obvody 74244 a 74245. S týmto sa spája aj oneskorenie signálov a preto v prípade problémov je vhodné skontrolovať CAS a RAS na osciloskope a prípadne ich zladiť.

Na tejto fotke vyššie je vidieť v2.00 ktorá je síce funkčná, ale pri návrhu som zabudol tri prepoje a teda som ich vyriešil premostením. Ďalší problém tejto verzie je, že sa nezmestí do Didaktiku M, ak je v ňom rozšírenie na 128kB so stereo Melodikom, rovnako ako aj v1.00 na fotke úplne hore, čo bolo pôvodným cieľom tejto SMD verzie.

Ako ste si možno všimli, tak v1.00 bola kompletne THT a bola vhodná iba pre Didaktik Kompakt, nakoľko sa do Didaktiku M s rozšírením na 128kB už nezmestí. To mala vyriešiť v2.00, ale procesor som umiestnil veľmi blízko klávesnice a teda sa nezmestila pod klávesnicu.
Takže verzia 3.00 je pre mňa posledná. Tento zosilňovač ale nemusí riešiť všetky vaše problémy so zbernicou, nakoľko signály /NMI, /WAIT, /BUSRQ, /INT, /CLK, /BUSAK, /HALT a /RESET vôbec neposilňuje. Napriek tomu to úplne postačí. Ja som svojimi pokusmi prišiel na to, že najlepšie sa mi správajú obvody 74HCT a dokonca majú aj nižšiu spotrebu. Preto vám ich vrelo odporúčam. Po ich použití v Didaktiku M s rozšírením na 128kB a vstavaným stereo Melodikom, sa všetky problémy s použitím DivIDE vyriešili a teda Mko zostalo stabilné celých 48h testovania, teda nonstop zapnutý a dokola demo a na koniec po resetoch znova načítanie iného dema alebo aj hry. Jednoducho už pri práci s DivIDE ani po zahriatí nevykazuje žiadnu chybu. A rovnako to pomohlo aj Kompaktu, kde som síce musel znova zladiť RAS a CAS, no nebolo to už nič hrozné, nakoľko rozširujúca doska už ladením počítala…
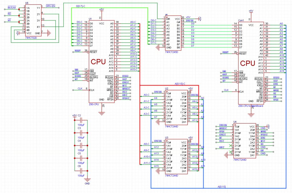
Viac detailov ako to pracuje vám prezradí samotná schéma a pri pohľade na ňu je jasné, že posilňovač vôbec nie je zložitý.

Na koniec neviem, čo viac vám mám k tomu napísať, no pre záujemcov tentokrát sem dávam aj zdrojové súbory (gerbery) pre prípadnú výrobu v1.00 (THT) aj v3.00 (SMD). Na fotke nižšie vidíte v3.00, pohľad v Didaktiku M s klávesnicou (sedí len tak tak).

Ak ste sa dočítali až sem, tak vás tento článok určite zaujal a ja vám ďakujem za pozornosť a prajem veľa radosti s vaším 8-bitom.
Autor: Breki_j, Nitra
Kontaktovať ma môžete na:
– Telegrame
– Oldcomp.cz